回首2022,启程2023 | 天普新能源品牌大事记,砥砺奋进赢未来!

发表时间:2023-07-19 11:36
图片

新的一年
让我们一起回顾那些闪闪发光的瞬间

图片

1月份
图片


图片

天普碳中和科技园与北建大科技园合作共建“未来建筑科技产业园双创孵化服务中心”正式签约。1月20日,天普碳中和科技园与北建大科技园合作共建的“未来建筑科技产业园双创孵化服务中心”正式签约,双方就共同推动科技成果转化、技术创新合作、仪器设备共享、人才交流培养、创新创业实践、完善资金支持等方面进行多次探讨,通过合作共建双创孵化服务中心,促进高校与企业建立长期、稳定、全面的合作关系,实现以产业带动科研、以科研促进产业,以产业的手段推动区域碳中和发展。

图片


图片

2月份
图片


图片

构建“碳中和”全新生态路径,迎风砥砺向未来。2月25日,“穿越周期 优采10周年战略伙伴私董会”在上海隆重举办。在私董会上,天普新能源总经理李仁星凭借个人出色的领导能力,以及在新能源领域创新助力地产行业高质量发展方面做出的贡献,荣获“2021-2022年度产业链影响力人物”称号。作为可持续发展的坚定践行者和积极赋能者,总经理李仁星领导天普新能源至今,一直坚定不移用从业者的担当,推动新能源产业的高质量发展,并通过聚焦碳中和服务整个顶层设计,扩展多种能源形式协同应用的多维度解决方案,持续助力客户在“双碳”目标实践中保持韧性,用切实的行动推动新能源行业以及房地产供应链的良性发展。

图片


图片

3月份
图片


图片

图片

不忘初心,载誉而行。天普新能源和总经理李仁星个人荣获“2021年度西藏自治区科学技术奖”二等奖。根据《西藏自治区科学技术奖励办法》,西藏自治区人民政府对在促进西藏科技进步、经济社会发展中作出突

出贡献的科技工作者和项目给予表彰奖励。天普新能源科技有限公司和总经理李仁星个人荣获“高寒高海拔太阳能集热关键技术与应用”项目2021年度西藏自治区科学技术奖二等奖。

天普在西藏自治区各级政府的支持与帮助下,先后携手西藏才纳乡建成了领先的乡镇级太阳能综合用热系统;在西藏浪卡子县城建成了“当前国际上海拔最高、施工难度**、我国首个大型太阳能集中供暖工程”。此外,在西藏积极搭建了太阳辐射观测平台、集热器检测平台、“阳光论坛”交流等平台。极大提升了西藏清洁供暖技术水平,为2025年西藏建成国家清洁可再生能源利用示范区提供有力支撑。

图片


图片

蝉联九届!天普再次荣膺中国房地产开发企业“TOP500强太阳能系统类及空气源热泵类首选供应商品牌”。天普凭借领先的综合实力,荣膺2022年房地产开发企业综合实力TOP500首选供应商·“太阳能系统类”业内排名第三,品牌首选率10%及“空气源热泵类”业内排名第五,品牌首选率8%等两大类代表企业。

本届天普新能源再获此殊荣,是业内对天普新能源三十三年来专注新能源领域的高度认可,天普行业地位和品牌影响力再获权威认定。

图片


图片

4月份
图片



图片

图片

清华校庆111周年 、清华能动系90周年系庆聚焦“太阳能采暖”“碳”索新发展 创新技术分享会在京隆重举办。4月24日,在热烈庆祝清华百年校庆之际,特由清华大学能源与动力工程系、国家太阳能光热产业技术创新战略联盟、未来碳中和研究院联合主办,清华大学老科学技术工作者协会、中国碳中和50人论坛协办,天普新能源科技有限公司、天普碳中和科技园、清茶会承办的聚焦“太阳能采暖”“碳”索新发展创新技术分享会(清华校庆111周年校外分会场)在天普总部隆重举办。

清华大学行业权威专家荟聚天普,共同围绕能源学科和能源行业为服务国家“双碳”战略,结合“十四五”现代能源体系规划立足新发展阶段,把握新发展形势。为可再生能源产业发展提供指引,更好地推动我国从“能源大市场”转向“能源强市场”,从“能源大国”向“能源强国”转变。

图片


图片

5月份
图片

图片

以质量提升为引擎,产品多重认证加持,实力凸显。天普新能源分别获得中国质量认证中心CQC颁发的“单晶硅光伏组件产品认证证书”和国际第三方检测认证机构“TÜV”颁发的安全认证证书。依据CQC33-471541-2017认证规则要求及产品标准和技术要求IEC61730-1:2016;IEC61730-2:2016,凭借过硬的产品性能认证测试,各项指标表现优异,均达到国家光伏组件技术和品质要求。

天普新能源在技术创新和碳中和生态圈战略的“双轮驱动”之下,多年来凭借过硬的产品品质和专业化、差异化的优质服务在国内外市场累积了良好的口碑和广泛的客户群体。公司长期秉持值得信赖的新能源综合服务商的发展理念,坚持科技创新与研发力度,不断获得专业领域的认可。

图片


图片

图片

天普荣获“2022中国供暖行业民族品牌100强”名单。在发布的“2022中国供暖行业民族品牌100强”上榜名单中,天普凭借强大的综合实力、优异的市场表现、良好的口碑从众多参评品牌中脱颖而出强势入选,成为民族百强品牌的优秀代表。

从中国制造,到中国创造,再到中国智造,天普作为新能源领域领跑者,坚守匠心,赋能民族品牌崛起,坚持以改善人类生存环境为己任,积极推动我国从太阳能大国走向太阳能强国而持续精进。

图片

图片

扎实推动碳中和发展,助力北京市住建委光伏系统建筑应用。北京市住房和城乡建设委员会“光伏系统建筑应用市场推广情况信息采集”项目承担单位遴选结果的公示,经评审委员会多维度综合评审,天普新能源凭借强大的新能源综合实力及行业品牌影响力签约,承接“光伏系统建筑应用市场推广情况信息采集”项目。同时,参与《北京市建筑绿色发展条例》调研,为推动北京市光伏系统建筑应用发展发挥新能源企业应有的引领作用。

此次,北京市住房和城乡建设委员会与天普的签约,强劲彰显了天普雄厚的品牌实力和丰富的新能源开发经验获得政府普遍认可。同时,也标志天普在新能源领域技术研发、生产、销售和服务等企业履约能力、投标信誉、综合实力与竞争力的体现。

图片


图片

6月份
图片



图片

图片

匠心雕琢丨“冬奥会皇冠上明珠”--天普助力冬奥会国家高山滑雪中心项目被授予中国建设工程鲁班奖(国家优质工程)。国家高山滑雪中心被特别授予“2022~2023年度中国建设工程鲁班奖(国家优质工程)”。该奖项由住房和城乡建设部指导、中国建筑业协会实施评选,是中国建筑行业工程质量的最高荣誉。

天普新能源作为参建单位之一,支持了冬奥会国家高山滑雪中心项目集散广场和竞技结束区“国家高山滑雪中心集散广场太阳能热水系统”及“国家高山滑雪中心竞技结束区太阳能热水系统”等两个项目系统的建设,并获得了北京城建集团高度肯定与评价。

图片



图片

2022年全国节能宣传周丨天普新能源科普教育基地——筑牢经济社会行稳致远的绿色根基。6月9日,在全国节能宣传周和全国低碳日到来之际,大兴区科委联合天普新能源科普教育基地开展了“服务双碳·文明绿色发展”——2022年社会主义核心价值观教育实践线上直播活动。直播围绕“碳达峰、碳中和”的科学内涵,用通俗易懂的语言引导大家增强环保意识,提倡低碳生活,使“绿色、低碳、环保”理念深入人心。

活动约1000余人参与,点赞量达7万余次,起到了良好的科普宣传效果,得到了主办方领导的高度赞扬,为推动大兴区乃至北京市精神文明建设提供强大的精神动力。

图片



图片

才聚新国门丨 天普总经理李仁星等3人荣获大兴区“新国门”领军人才、优秀青年人才称号。《中共北京市大兴区委关于认定大兴区“新国门”领军人才、优秀青年人才及人才创办企业的决定》正式公布,认定天普新能源科技有限公司荣获“2022年度领军人才创办企业”,认定天普总经理李仁星为大兴区“新国门”领军人才,技术部经理丁海兵为大兴区“新国门”领军人才,科研项目部经理吴侠为大兴区优秀青年人才。

获此殊荣,充分体现了大兴区委对天普新能源领先地位和综合能力的肯定,同时也彰显了企业新作为、新担当。

图片


图片

7月份
图片

图片

图片

深入研讨 解读规范,北京市新能源与可再生能源协会领导与太阳能热利用专委会会员一行莅临天普总部座谈交流。7月13日上午,北京市新能源与可再生能源协会理事长史殿林、秘书长时军与太阳能热利用专委会会员等领导一行莅临天普总部进行座谈交流。活动围绕4月1日起实施的《建筑节能与可再生能源利用通用规范》更好地贯彻执行,确保建筑节能设计,与会嘉宾积极发言阐述观点、深入讨论并取得共识,加强标准参数的一致性对提高行业的竞争力,支持建筑领域节能降碳具有重要支撑作用。

图片

图片

精工品质 匠心铸造丨天普集团旗下天普新能源科技(天津)有限公司成功获评天津市“专精特新”中小企业。天津市工业和信息化局、天津市财政局近日发布《关于印发2021年度“专精特新”中小企业认定名单的通知》,天普新能源科技(天津)有限公司凭借其在新能源产品研发、生产领域的优异成绩和国内领先地位,成功获批天津市“专精特新”中小企业。

此次认定“专精特新”,充分体现了行业主管部门和社会各界对天普新能源科技(天津)有限公司技术研发实力与创新能力的高度肯定,体现了公司在细分市场领域的优势和品牌影响力,有利于进一步提升公司品牌知名度与市场竞争力,对公司整体业务发展产生积极影响。

图片




8月份
图片



图片

图片

天普新能源获第三届中国国际太阳能十项全能竞赛优质合作企业奖。由中国产业海外发展协会主办的第三届中国国际太阳能十项全能竞赛,8月8日在河北省张家口市张北县德胜村拉开帷幕。来自全球10个国家、29所高校的15支赛队正式集结,在20天时间内搭建15栋以清洁能源为发电来源的绿色建筑,在竞赛中展开角逐。

天普新能源联合哈尔滨工业大学共同研发设计参赛作品“模块化可持续魔盒”是15个赛队中**一个采用生物基材料的作品,助力美丽乡村建设与国家乡村振兴战略,在本次竞赛中大放异彩。天普新能源并获第三届中国国际太阳能十项全能竞赛优质合作企业奖。

图片


图片

天普新能源入选***专精特新“小巨人”企业。根据工信部统一部署,北京市经济和信息化局发布的《关于北京市第四批专精特新“小巨人”企业和**批专精特新“小巨人”复核通过企业名单的公示》,天普新能源科技有限公司凭借多年的新能源领域技术创新积累成功入选,荣获***专精特新“小巨人”企业称

号。

天普新能源荣获***专精特新“小巨人”称号,标志着***层面对天普始终致力于新能源领域创新及产业发展方向的肯定和认可,同时也标志着天普围绕国家重点产业链开展的关键基础技术和产品产业化攻关取得了较大进步。

图片



图片

图片

天普新能源受邀参展2022大兴区科技活动周。2022大兴科技活动周在大兴区营商服务中心启动。天普作为新能源领域科技创新企业代表受邀参加。活动期间,大兴区人大常委会副主任陈晓君,大兴区科学技术委员会党组书记、主任王群会莅临天普展台参观指导,与天普中和总经理、未来碳中和研究院常务副院长王则开进行了亲切交谈,并听取了天普在新能源领域取得的建树及科技创新及解决方案成果汇报。

图片


图片

9月份
图片



图片

图片

天普新能源隆重亮相“中国国际服务贸易交易会”。天普作为新能源行业领军企业受邀参展惊艳亮相,为全球与会观众展现光热、热泵、光伏新能源、新产品、新技术、新服务、新场景应用,将天普33年专注新能源领域高质量发展及始终坚持绿色的理念贯彻其中。期间,天普还进行了“空气能冷暖一体机”全品类系列机组新品上市发布,为众多业内专业人士及客户展示“大国品牌”的前沿智造风采。

图片


图片

10月份
图片



图片

触“电”京东,开拓创新市场,开启电商领域全新尝试,天普京东专卖店正式入驻!10月1日,天普新能源太阳能专卖店正式入驻京东平台!本次天普京东专卖店的首次上线,是天普新能源品牌在开启线上品牌运营渠道的又一成功战略布局,是天普新能源正式在京东平台开启线上品牌运营发展的新阶段。

图片


图片



绿色建造 绿色能源 助力中建推动地产行业向低碳环保高质量发展。北京亦庄蓝领公寓项目位于北京市经济技术开发区,是中建科技设计建造的中国最高**的模块化建筑群,斩获全国工程建设行业BIM大赛一等奖,项目实现零材料损耗。经过天普新能源对项目的实地考察与设计研究,项目共使用“天普微动力太阳能热水系统”(太阳能全玻璃真空管集热器594台),并使用了35台天普15P空气源热泵作为辅助。预计全年可节约能耗约2,411,264kwh,相当于节约标准煤964.51吨/年,减少碳排放655.86吨/年,可为整个蓝领公寓1810套住房提供稳定的高品质生活热水。

图片



图片

图片

“天普碳中和科普教育基地”入选首批区级科普基地。为推动大兴区科普基础设施建设,积极发挥科普基地的创新示范引领作用,按照《大兴区科普基地管理办法》政策要求,经公开征集、形式审查、专家评审、实地踏勘、政府公示,天普新能源科技有限公司“天普碳中和科普教育基地”入选首批区级科普基地。天普不断加大投入力度,打造了天普碳中和科普教育基地室外展厅,推广“碳中和”的科普知识。充分发挥碳中和科普主渠道主阵地作用,扎实打造沉浸式科技体验馆。

图片



图片

图片

天普新能源入选2022年度北京市市级企业技术中心创建名单。10月18日,“2022年度**批北京市市级企业技术中心新创建名单”正式发布,天普新能源科技有限公司成功入选!本次入选,是北京市对天普新能源科研技术创新及综合实力的肯定。

图片



图片

图片

大兴区留学人员代表学习党的二十大精神活动在未来碳中和研究院举办。10月25日下午,“留学人员代表学习党的二十大精神主题活动”在未来碳中和研究院举行,区委统战部副部长姜波及留学人员代表十余人分享了学习了中共二十大报告精神的体会。未来碳中和研究院执行院长张馨予女士介绍了党建引领碳中和生态圈的文化理念及整体情况。会上各位留学人员代表分享了观看二十大的感受和对报告学习的理解,并就成立大兴区留学人员联谊会的相关筹备工作进行了研讨。

图片


图片

天普助力石化行业探索低碳发展新方式共谱双碳新篇章。天普凭借强大的新能源综合服务能力及行业品牌影响力,在“中国石化销售股份有限公司北京石油分公司所属加油站屋顶分布式350KW光伏发电项目(房山区标段)”招标中脱颖而出,助力石化行业探索低碳发展新形势、新方式。

天普此次中标该项目,是天普在新能源领域技术研发、设计、生产和服务等企业履约能力、投标信誉、综合实力与竞争力的综合展现。而与中石化在低碳绿色能源应用方面的合作,则是一次传统能源与新能源的“互补结合”,意义深远。

图片


图片

11月份
图片


图片

图片

“碳中和创新,中华青年在行动——海聚英才青年圆桌派”在京召开。11月3日下午,由全国青联秘书处指导、海外学人华侨界别主办、天普新能源协办的“碳中和创新,中华青年在行动——海聚英才青年圆桌派”活动,以线下会场及海内外同步线上直播的方式举行,气候变化领域专家、海外华人华侨青年等200余人展开交流研讨,约100万人观看直播。

作为本次活动的协办方,天普新能源充分发挥了在碳中和领域的资源聚集优势,积极对接碳中和领域的专家资源,促进碳中和领域企业家交流,协助全国青联推进了习近平总书记关于双碳目标的贯彻落实,有着良好的社会效应及示范效应。

图片



图片

图片

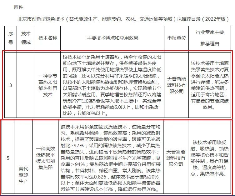
天普“季节蓄热太阳能热利用技术”“高效低热损平板太阳能集热器”入选北京市创新型绿色技术推荐目录。北京市发展和改革委员会在官方网站上发布的《关于公示北京市创新型绿色技术拟推荐目录(2022年版)的通知》。天普新能源凭借其先进性、实用性以及显著的社会、经济和环境效益顺利通过专家评审和部门合议,两项创新型技术「一种季节蓄热太阳能热利用技术」和「一种高效低热损平板太阳能集热器」入选了替代能源生产、能源节约、农林、交通运输等领域拟推荐目录名单。经行业专家评审进入北京市创新型绿色技术推荐目录的这些技术,国内领先,推广价值高,经济适用,推广潜力大,知识产权明晰,反映出绿色技术最新进展,对国家及北京市相关领域绿色发展具有引领作用。

图片



图片

宝坻天普空气能·太阳能专营店落成,火爆开业!宝坻天普空气能·太阳能专营店正式火爆开业,使在宝坻区域渠道市场,再次增添优质网点,开启了宝坻全新的空气能时代!此次专卖店的开业,以精品专卖店形象衬托天普的高品质产品和高优质服务,让顾客体验天普的高端品位及专业品质。

图片


图片

12月份
图片


图片

图片

天普荣膺第七届中国不动产供应链行业评选 “竞争力十强”供应商品牌。 12月16日,“第七届中国不动产供应链行业评选(2022)”,天普凭借强大的综合实力、优异的市场表现、良好的口碑从众多参评品牌中脱颖而出,荣膺第七届中国不动产供应链行业评选(2022)“太阳能热水器类”与“空气能热水器类”两项“竞争力十强”。

天普利用自身优势和新的发展机遇助力房地产领域实现“双碳”目标,切实扛起责任,为全面实施绿色建筑城市“碳中和”提供重要贡献。

图片



图片

天普赋能中国华电 打造“零碳园区”新示范。中国华电集团(CHD)旗下天宁华韵“天宁1号”文化科技创新园。紧跟时代步伐,助力北京碳达峰、碳中和。天宁华韵公司携手未来碳中和研究院、天普新能源着力打造的“天宁1号”文创园,以“景观花园式园区、零碳智慧园区和履责服务型园区”为特色转型升级。

园区完成了屋顶分布式光伏项目建设,打造了光伏车棚、光伏景观,总装机容量436.32kWp,日均发电量约为1600kWh,实现园区70%的绿电供应,让绿色成为“天宁1号”真正的底色,积极争创***文化产业示范园区,打造北京文体新地标。

图片


图片

天普新能源及总经理李仁星分别荣获“2022年度优秀单位会员”与“2022年度优秀个人会员”称号。北京能源学会为表彰能源领域优秀单位及个人,进一步调动广大会员投身首都绿色发展和生态文明建设工作的积极性,严格依据《北京能源学会年度评优管理办法》组织开展了2022北京能源学会年度评优活动。天普新能源及总经理李仁星分别荣获“2022年度优秀单位会员”与“2022年度优秀个人会员”称号。此次入选“2022年度优秀单位会员”与“2022年度优秀个人会员”评选,是北京能源学会对天普新能源技术实力、创新能力及业界领先优势的充分认可。


图片


010-61230095
天普新能源科技有限公司
邮箱:tianpu999@126.com
邮编:102612
售后热线:010-89220278
地址:北京市大兴区黄村镇创业路1号二层202室

天普新能源科技(天津)有限公司
邮编:301802
地址:天津宝坻九园工业园区阳光大道与园二路交口西侧
电话:010-61230095
京东商城“天普太阳能专卖店