TP-头条丨天普受邀参与起草的《光伏建筑一体化设计要求》标准发布

发表时间:2023-07-19 11:43

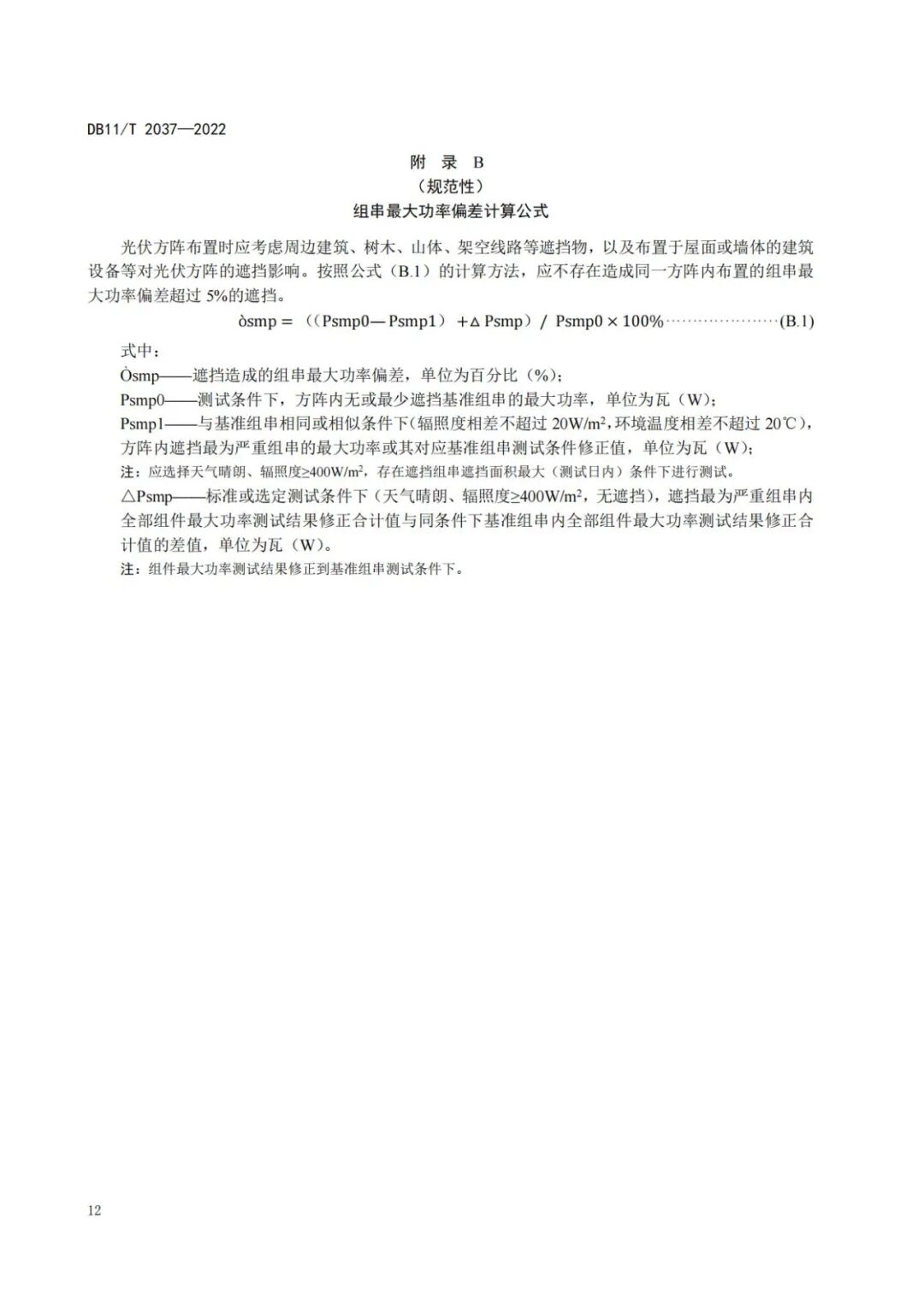
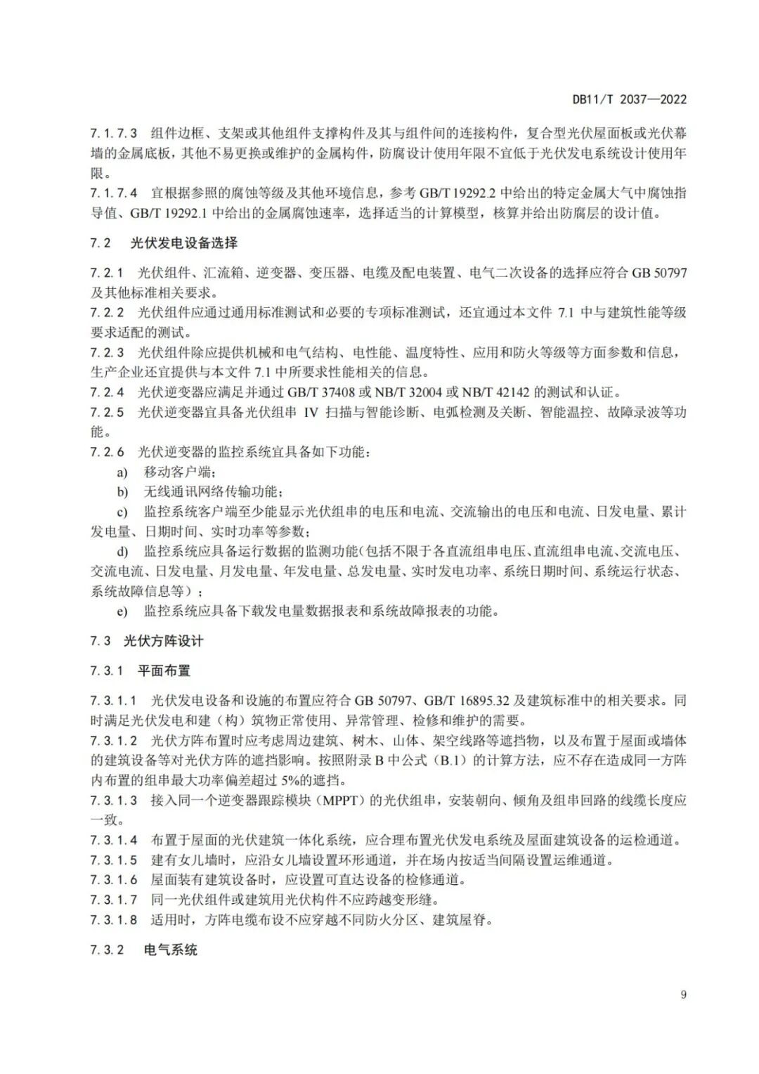
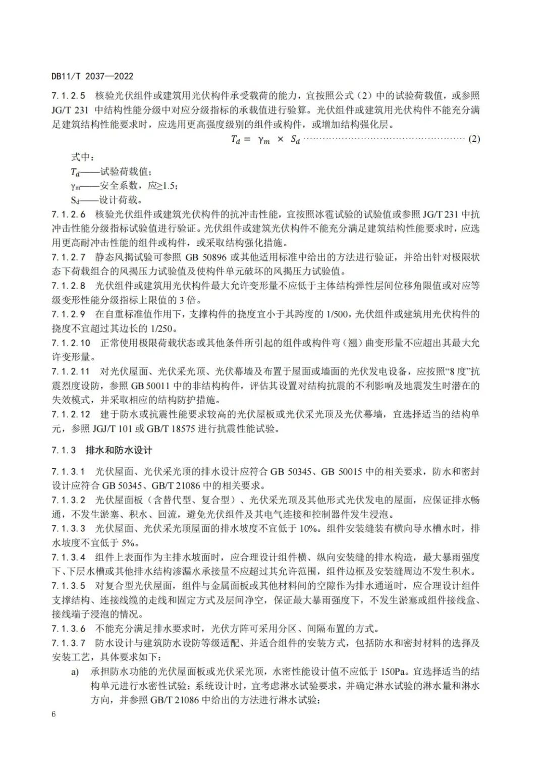
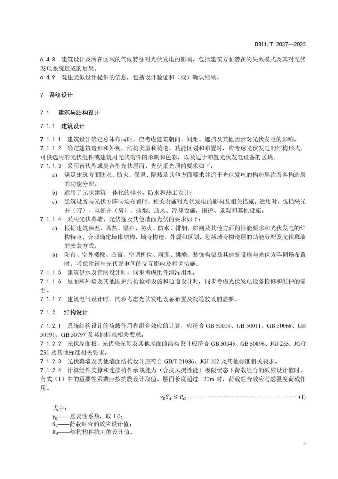
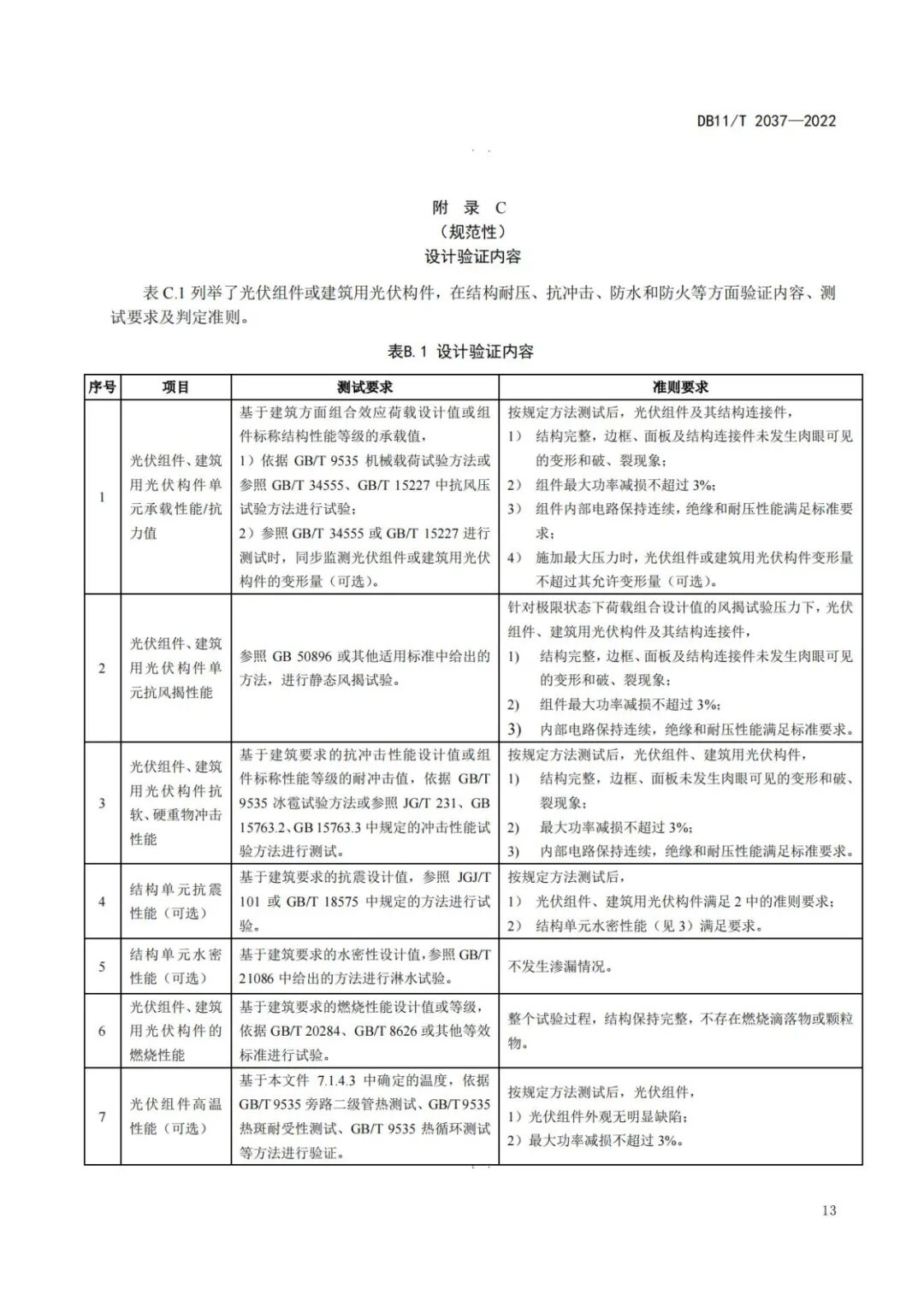
近日,北京市地方标准《光伏建筑一体化设计要求》获批发布。天普新能源作为参编单位之一,受邀参加该标准的起草工作,为光伏应用在北京市的落地实施提供技术支持。《光伏建筑一体化设计要求》规定了光伏建筑一体化的应用场景、设计输入、系统设计及设计验证要求,在建筑设计、结构设计、排水和防水设计、防火设计、防雷设计、热工设计、防腐设计等诸多方面进行了详细规定。标准的发布与实施将为北京市光伏市场发展提供技术支撑,维护了光伏行业的健康有序发展。同时,标志着北京市建筑光伏系统的应用迈上一个新台阶。

国家“十四五”提出了提高绿色低碳循环发展水平,全面推进建筑领域绿色化改造,大力发展新能源和可再生能源的要求。光伏建筑一体化(BIPV)是绿色建筑的主流形式,高度契合绿色建筑的发展潮流。结合光伏与建筑的光伏建筑一体化(BIPV)产业迎来发展机遇。《光伏建筑一体化设计要求》对于加速我国能源转型,力争2030年前实现碳达峰、2060年前实现碳中和的目标,具有深远意义。


作为国内新能源行业优质企业,天普在其发展历程中始终坚定不移地走生态优先、绿色高质量发展道路,聚焦国家重大战略和行业科技前沿,切实扛起责任。自成立以来,一直作为国家标准、行业标准、地方标准、企业标准主要起草制定者。三十余年发展过程中,天普新能源参与起草的国家标准、行业标准以及地方性标准达40余项,荣获技术专利100多项,为推动绿色发展战略贡献了天普力量。


据悉,在扎实推动碳中和发展,助力北京市住建委光伏系统建筑应用中,天普新能源先后承接了“光伏系统建筑应用市场推广情况信息采集”项目及参与《北京市建筑绿色发展条例》调研,为推动北京市光伏系统建筑应用发展发挥新能源企业应有的引领作用。


天普充分利用自身在新能源特别是分布式清洁能源方面的资源与技术优势,深度融合跨行业合力建立高质量合作典范。先行与北京大兴新媒体产业基地管理委员会实施落地200KW分布式光伏项目、北京华商置业有限公司实施落地300KW分布式光伏项目、知名物流企业“百利威”实施落地1.5MW屋顶分布式光伏项目、母婴行业翘楚“丽家宝贝”实施落地380KW屋顶分布式光伏项目、中国通用技术集团实施落地1.598MW屋顶分布式光伏项目、三江华晨汽车实施落地300.67KW屋顶分布式光伏项目、北京金庭酒店实施落地54.57KW屋顶分布式光伏项目、北京巴龙机电实施落地200KWBIPV分布式光伏等项目,不断获得专业领域的认可,同时并得到了区域内政府各相关部门的积极肯定,为其行业及地方经济体树起了标杆。

光伏建筑一体化标准是推动分布式光伏发展的重要技术基础,是推进我国屋顶光伏技术进步、产业升级、提升质量的重要因素。未来,天普将继续坚持技术创新,响应国家的顶层战略,把使命付诸实践,在低碳绿色的道路上彰显责任与担当!

附:光伏建筑一体化设计要求
图片

图片

图片

图片

图片

图片

图片

图片

图片

图片

图片

图片

图片

图片

图片

图片

图片

图片


010-61230095
天普新能源科技有限公司
邮箱:tianpu999@126.com
邮编:102612
售后热线:010-89220278
地址:北京市大兴区黄村镇创业路1号二层202室

天普新能源科技(天津)有限公司
邮编:301802
地址:天津宝坻九园工业园区阳光大道与园二路交口西侧
电话:010-61230095
京东商城“天普太阳能专卖店